Qualification Certificate

资质证书

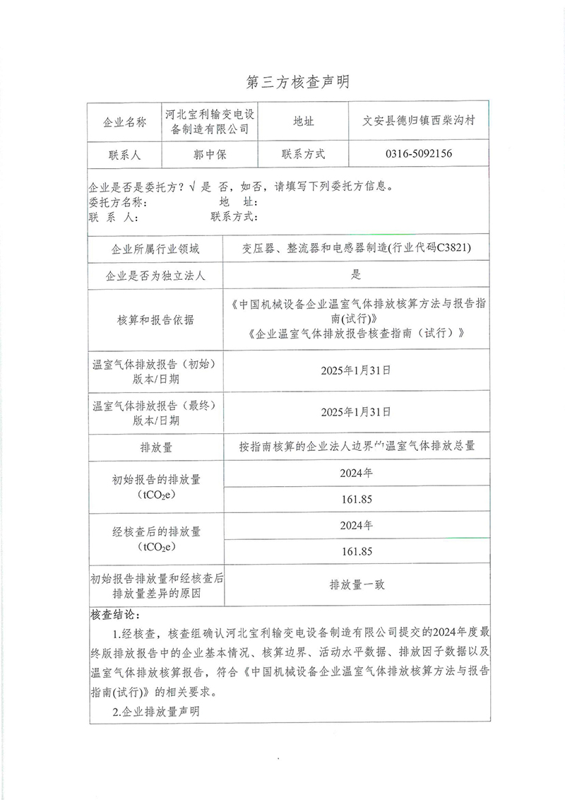
2024年度温室气体排放核查报告

  • 所属分类:
    资质证书
  • 浏览次数: ...
  • 发布时间: 2026-04-14

1.jpg

2.jpg

3.jpg

4.jpg

5.jpg

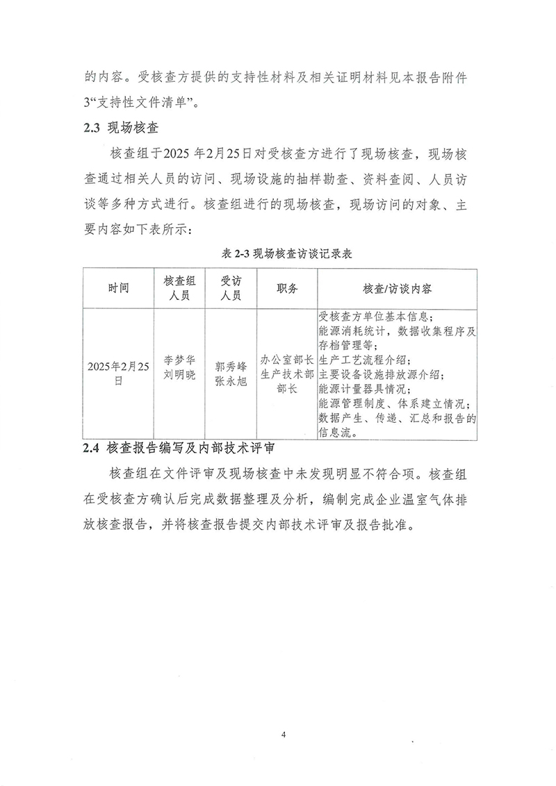
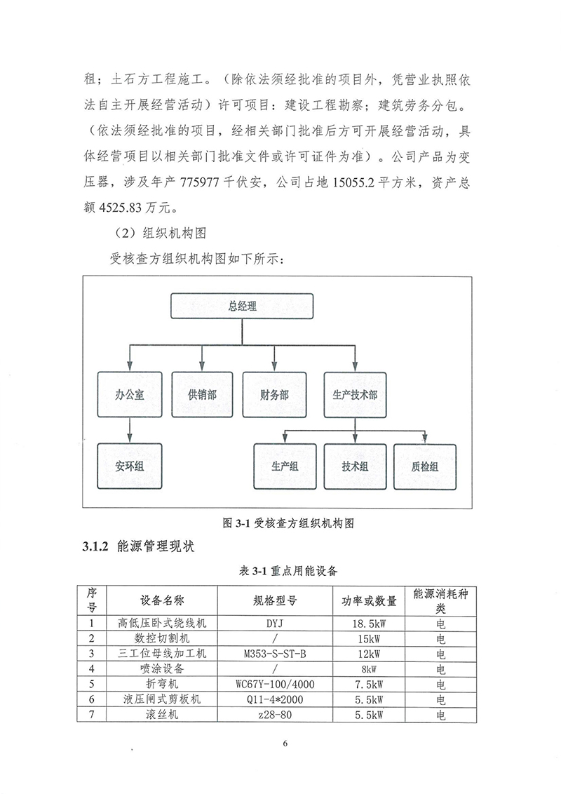
6

7

8

9

10

11

12

13

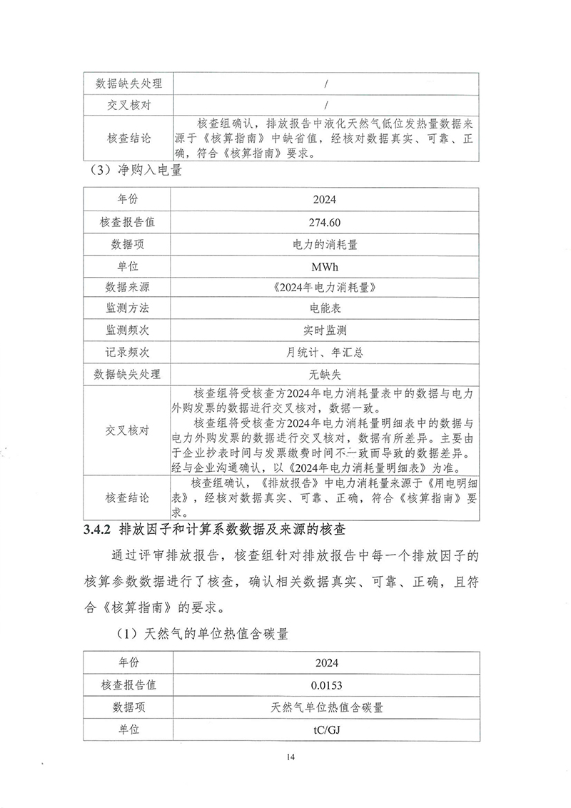
14

15

16

17

18

19

20

21

22

23

24

25

26

本文网址: http://hbbaoli.com/48433/255.html

全国统一
咨询热线

138-3169-1415

电 话:0316-5092156/5090388/5093388

李同臣:13831691415

传 真:0316-5090618

邮 箱:baoli369@126.com

网 址:www.hbbaoli.com

邮 编:065800

地 址:河北省文安县德归镇经济开发区